共计 3179 个字符,预计需要花费 8 分钟才能阅读完成。

时效制度概述
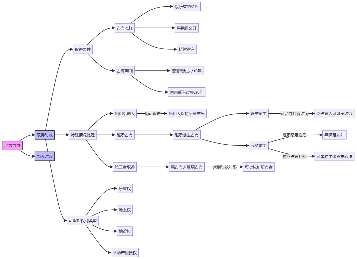
所谓时效,是指通过“时间”的经过使法律关系的“效力”发生变化,从而使原本存在的权利消灭,或者取得原本不存在的权利。通过时间的经过取得原本不存在的权利,称为取得时效;原本存在的权利因为时间的经过而“消灭”,称为消灭时效。因此,时效分为“取得时效”和“消灭时效”两种。
取得时效
取得时效制度是为了尊重长期持续的事实状态。例如,如果A先生的建筑物越过与B先生所有的邻地的边界线建造,而B先生对此长期没有提出异议,那么该地块将归A先生所有。优先考虑长期的事实状态可以减少争议。
所有权的取得时效要件
要通过时效取得所有权,必须以“拥有的意思”来“平稳且公开”地“持续占有”标的物一定时间。简单来说,就是以所有者的意图来控制标的物,且行为不粗暴(平稳)、堂堂正正(公开)地持续占有标的物。此外,若是基于租赁权占有,则缺乏所有的意思,因此不能通过时效取得所有权。
关于一定期间,如果在占有开始时是善意且无过失,那么期限为“10年”;如果是恶意或有过失,则为“20年”。这种善意和无过失的判断是在占有开始的时点进行的。因此,只要占有开始时是善意和无过失,即使之后变为恶意,也可以在10年内取得时效。
占有者等发生变化时的处理
长期使用他人财物时,可能会出现物的使用人变更的情况。那么在这种情况下,取得时效是否会完成呢?关于这一点,判例中涉及了各种案例,以下将介绍典型的案例。
出租给他人的情况

假设A先生占有了B先生的一块土地。A先生明知该土地并非其所有(恶意占有),但他以拥有该土地的意图,占有了两年。之后,A先生将这块土地租给了C先生,C先生在这块土地上经营了18年。在整个过程中,B先生没有对此提出任何异议。
根据民法第181条和第162条,A先生的占有包含代理人(即租赁者C先生)对土地的占有。因此,A先生恶意占有的2年,加上C先生占有的18年,共计20年。由于这一段期间内,A先生通过租赁方式将土地持续占有,因此A先生可以通过时效取得该土地的所有权。
这个例子说明,即便A先生没有直接使用这块土地,但由于他保持了“所有的意思”,并通过出租方式间接控制该土地,因此整个期间仍被视为持续占有,从而符合取得时效的条件。
从他人手中继承占有的情况①

假设A先生在善意且无过失的情况下占有了B先生的一块土地。A先生当时并不知道该土地并非自己的(即他认为自己合法地拥有该土地),因此他以“所有的意思”占有了这块土地2年,且占有的方式是“平稳且公开”的,也就是没有暴力手段,并且不隐藏自己对土地的占有行为。
两年后,A先生决定将这块土地卖给了C先生。C先生也同样认为这块土地是A先生合法拥有的,所以他以善意且无过失的状态购买了该土地,并在购买后继续以“平稳且公开”的方式占有了8年。
在这整个过程中,A和C的占有行为是连续的。根据民法第187条第1项的规定,C先生可以主张自己继承了前主A的占有,因此可以合并两人的占有时间。A的2年加上C的8年,总共达到10年。因此,C先生可以通过时效取得该土地的所有权。
这个例子说明,即使占有者发生了变化,但只要占有是连续的,且占有符合“善意且无过失”“平稳且公开”的条件,新的占有人也可以继承前任的占有时间,从而满足时效取得的条件。在时效期间内,继承人不仅可以主张自己的占有时间,还可以合并前任占有者的时间来完成取得时效。善意和无过失的判断以前任的占有开始时的状态为准,从而保障了在合法和持续的占有下,通过时效取得所有权的可能性。
从他人手中继承占有的情况②

假设A先生明知自己所占有的土地并不是自己的(即对所有权的归属是恶意的),但他仍然以“所有的意思”对B先生的土地进行了“平稳且公开”的占有,共持续了2年。之后,A先生将这块土地出售给了C先生。
C先生并不知道土地实际上属于B先生,因此他在“善意且无过失”的状态下购买了该土地。此后,C先生以“所有的意思”,且“平稳且公开”地占有了这块土地,共持续了8年。C先生认为自己拥有了这块土地的所有权,希望通过时效取得所有权。
根据民法第187条第2项的规定,继承前主A的占有时,前主的占有性质也会被继承。在此情况下,A是恶意占有者,这种恶意的状态会传递给C。因此,即便C是善意且无过失的占有者,仅凭自己占有的8年时间不足以完成取得时效,无法通过时效取得土地的所有权。
要完成取得时效,C需要合并A的占有时间,但由于A是恶意占有者,C需要与A合计占有20年才能完成取得时效(10年善意与20年恶意的要求不同)。因此,C现有的占有总时间为2年(A)加8年(C),共10年,尚未达到恶意取得所需的20年。
不过,如果C继续占有该土地2年,总共占有10年,这时C可以只基于自己善意且无过失的占有来主张取得时效。这样,C可以通过时效取得该土地的所有权,因为他自己占有的10年时间符合善意取得的要求。
这个例子说明,当继承占有时,如果前主是恶意占有者,恶意的性质会被继承,这使得继承者必须满足更高的取得时效要求(20年)。但如果继承者继续独立占有足够长的时间(达到善意取得的10年),他可以以自己的占有为基础来完成时效取得。
继承人继续占有的情况

首先考虑被继承人占有具有所有意图的情况。A明知所占的土地并非其所有,但在“所有的意思”下,以“平稳且公开”的方式占有了B的土地2年,之后A去世,A的继承人C以“所有的意思”继续占有该土地18年,这种情况下,C可以通过时效取得该土地的所有权。
接下来考虑被继承人占有并非基于所有意图的情况,例如基于租赁合同等。这种情况下,继承人继承了与被继承人相同性质的占有。因此,原则上,如果A没有所有的意思,C也将继承没有所有意图的占有,因此C无法通过时效取得所有权。但是,如果C被客观认定具有所有的意思,则视为C在新的依据下开始了具有所有意图的占有,这种情况下C可能通过时效取得所有权(民法第185条,判例)。
在取得时效完成前由第三者取得的情况

假设A先生占有了B先生的一块土地,并且A先生非常清楚这块土地的所有权不属于自己(恶意占有)。但A先生仍然以“所有的意思”对这块土地进行了“平稳且公开”的占有,持续了17年。在这17年期间,B先生对A的占有行为没有提出任何异议。
在第17年,B先生决定将这块土地出售给C先生,C先生购买了这块土地,并完成了登记。然而,尽管土地的所有权名义上已经转移给了C先生,但A先生仍然继续占有这块土地,并且在“平稳且公开”的状态下保持对土地的控制。A先生又占有了3年,这样他的占有时间就达到了总共20年。
根据民法的规定,A先生的占有已经完成了时效取得的必要年限——20年。因此,即使土地的所有权在时效完成前已经从B先生转移到了C先生,A先生仍然可以通过时效取得土地的所有权。而且,即便A没有进行登记,他仍然可以对C先生主张“通过时效取得土地所有权”,因为在A取得时效完成的时点,土地的所有者从B先生变为了C先生,但这并不影响A已经取得的时效利益。
因此,A可以向C主张“我通过20年的时效已经取得了该土地的所有权”,并且可以合法地对抗C先生的所有权请求。
这个例子说明,即使在取得时效完成前土地被第三者购买,只要原占有者继续以“平稳且公开”的方式占有并达成时效年限,就可以通过时效取得所有权并对抗新的购买者。取得时效的核心在于占有的持续性和公开性,而不是土地所有权的名义变更。
作为取得时效对象的权利
除了所有权(民法第162条)外,其他财产权也可以通过时效取得(民法第163条)。例如,地上权、地役权、不动产租赁权等。
取得时效的条件
在以下情况下,可以通过时效取得所有权:
- 占有的态样:以所有的意思,平稳且公开地持续占有
- 占有开始时的主观状态:
- 善意且无过失:时效年限为10年
- 无限制:时效年限为20年
注:在基于租赁意图占有的情况下,无法通过时效取得所有权,但可能通过时效取得租赁权。
