共计 1898 个字符,预计需要花费 5 分钟才能阅读完成。

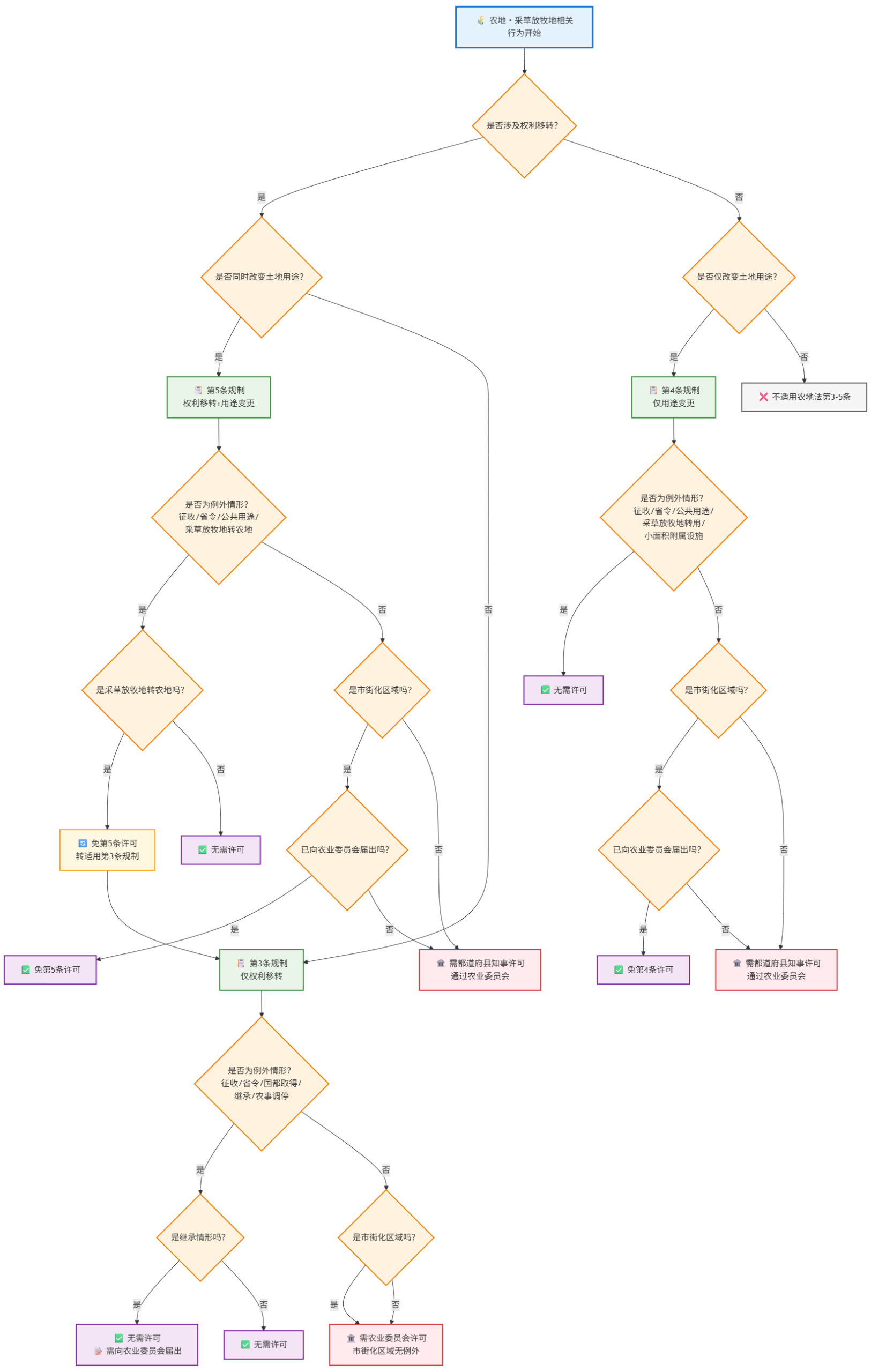
日本《农地法》通过第3条(权利移转)、第4条(用途变更)和第5条(用途变更目的的权利移转)三项核心规制,对农地及采草放牧地的交易、用途改变及伴随交易的转用行为进行严格管理,旨在保护农业生产基础,防止农地无序流失,促进农业资源的合理利用,并在公共建设与农业保护之间取得平衡。接下来,我们将依次解析这三条规定的适用范围、许可主体、例外情形、法律后果及处罚规定。
权利移转(第3条规制)
许可主体:农业委员会
适用除外(无需许可):
- 土地因《土地收用法》被征收(转用)
- 农林水产省令规定的情况
- 国家或者都道府县取得权利的情况
- 遗产分割或继承(包括包括遗赠或针对继承人的特定赠与)导致权利的移转。需要向农业委员会届出
- 根据《民事调停法》,通过农事调停取得农地或采草放牧地权利的情形。
市街化区域内的例外:没有例外,必须有许可。
无许可或届出的后果:未经许可的权利移转无效。
用途变更(第4条规制)
许可主体:都道府县知事(通过农业委员会)
适用除外(无需许可):
- 土地因《土地收用法》被征收(转用)
- 农林水产省令规定的情况
- 国家或都道府县进行的公共用途变更(例如修建道路、排水设施等公共设施等),且被认定对农业用地影响较小的情形。
- 采草放牧地的转用
- 小面积农地附属设施建设:从事耕作业务的农家,将自己所有的农地(面积不超过2公顷)用于农业附属设施建设(如农产品储藏室或养殖设施)。
市街化区域内的例外:位于市街化区域且已向农业委员会届出的用途变更,可免第4条许可。
无许可或届出的后果:
- 工程停止命令:未经许可的用途变更行为可被行政机关勒令停止施工。
- 原状恢复命令:已进行的用途变更行为可被要求恢复为原状。
用途变更目的的权利移转(第5条规制)
许可主体:都道府县知事(通过农业委员会)
适用除外(无需许可):
- 土地因《土地收用法》被征收(转用)
- 农林水产省令规定的情况
- 国家或都道府县进行的公共用途变更(例如修建道路、排水设施等公共设施等),且被认定对农业用地影响较小的情形。
- 采草放牧地转为农地的权利移转:若采草放牧地的用途变更为农地,该权利移转适用第3条。
市街化区域内的例外:位于市街化区域且已向农业委员会届出的用途变更,可免第5条许可。
无许可或届出的后果:
未经许可的权利移转无效。
并且:
- 工程停止命令:未经许可的用途变更行为可被行政机关勒令停止施工。
- 原状恢复命令:已进行的用途变更行为可被要求恢复为原状。
处罚规定
个体违反《农地法》第3条、第4条或第5条的规定时,将面临以下惩罚:
- 3年以下监禁。
- 300万日元以下罚金。
若法人代表、代理人或员工在第4条或第5条许可程序中违规:
- 违规者将受到个人处罚(如监禁或罚金)。
- 法人本身也可能被处以1亿日元以下罚金。
补充说明
合同与许可的时间点:预约或签约阶段不必先取得许可,但在权利实际移转之前必须取得相应许可(或完成届出)。
指定市町村:根据农林水产大臣的指定,以确保农地或放牧草地的农业高效且综合利用为目标,指定的市町村(以下简称“指定市町村”)范围内,应由指定市町村的首长负责。
遗产分割的特别规定:因继承(包括概括遗赠或对继承人的特定赠与)取得农地或放牧草地权利的个人,不需要取得第3条的许可,但必须不延迟地向农业委员会申报。
农地转用和权利变更的许可规定:除此之外,涉及国家或都道府县等的农地转用,或农地及放牧草地转用目的的权利变更,原则上需要根据第4条或第5条取得许可。但若国家或都道府县等与都道府县知事等之间达成协议,则视为已获得许可。
《农地法》第3条~第5条对照表
| 条款 | 规制要点 | 许可主体 | 适用除外 | 市街化区域内规则 | 无许可后果 |
|---|---|---|---|---|---|
| 第3条(权利移转) | 农地/采草放牧地的权利移转(所有权、租赁权等) | 农业委员会 | 征收;省令情形;国家/都道府县取得;继承(需届出);农事调停 | 无例外,仍需许可 | 权利移转无效 |
| 第4条(用途变更) | 同一主体自行将农地变为非农地用途(不伴随权利移转) | 都道府县知事(经农业委员会) | 征收;省令情形;公共用途变更(影响小);采草放牧地转用;农家自用附属设施≤2公顷 | 届出即可,免许可 | 停工命令、原状恢复命令 |
| 第5条(转用目的之权利移转) | 为转用而进行的权利移转(伴随权利变动) | 都道府县知事(经农业委员会) | 征收;省令情形;公共用途变更;采草放牧地→农地之权利移转适用第3条 | 届出即可,免许可 | 权利移转无效、停工命令、原状恢复命令 |
总结
第3条管控农地及采草放牧地的权利移转,第4条规范农地用途变更,第5条约束为转用目的的权利移转,三者共同构成农地管理的核心制度;实务与考试中应先判断是否涉及用途变更,再看是否伴随权利移转,最后结合是否位于市街化区域及届出情况,准确确定适用条款与许可要求,避免因违规而导致权利无效、停工或恢复原状等法律后果。
