共计 1748 个字符,预计需要花费 5 分钟才能阅读完成。

在日本,农地不仅是农业生产的核心资源,也是国家粮食安全和农村社会稳定的重要基石。为防止农地被随意转用或买卖,《农地法》对农地及采草放牧地的权利移转与用途变更以及用途变更目的的权利移转设立了严格的规制体系。这些规定的核心目的在于保护农业生产基础、确保农地合理利用、抑制投机与非农业化趋势。
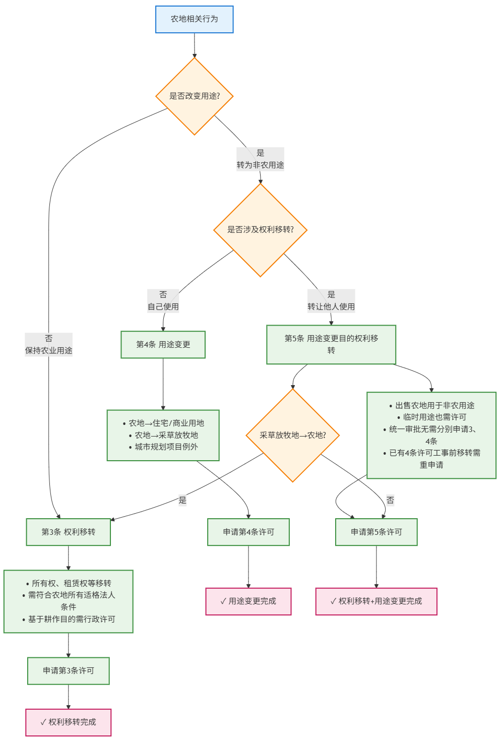
权利移转(农地法第3条)
定义
“权利移转”是指对农地或采草放牧地设定或移转以下使用与收益为目的的权利:
- 所有权
- 地上权
- 永小作权
- 质权
- 租赁权
- 使用借贷权
注意:权利移转的对象是使用和收益为目的的权利,因此抵押权不包含在内。
适用范围
权利移转不仅适用于通过合同自愿签订的行为,还包括通过拍卖强制执行等程序实现的权利转移。
农地所有权仅限于符合“农地所有适格法人”条件的法人(原称“农业生产法人”)取得。
农地所有适格法人的主要条件
- 必须是农业合作法人、非上市股份公司或持分公司;
- 主要从事农业经营,且符合《农地法》第2条第3项规定的其他条件。
特殊情况
即使不符合“适格法人”条件的公司或个人,仍可基于耕作目的通过租赁方式取得农地使用权,但需行政机关许可。
用途变更(农地法第4条)
定义
用途变更是指将自己所有的农地转变为非农用途,包括以下情况:
- 农地改为住宅用地、商业用地等非农业用途。
- 农地改为采草放牧地(也属于非农业用途)。
许可要求
农地所有者需向行政机关申请第4条用途变更许可,并通过审批后方可进行变更。
农地改为采草放牧地需要许可,但采草放牧地改为其他非农业用途不在第4条的规制范围内。
例外情形
若因《城市规划法》规定的土地区划整理项目(如修建道路、公园等公共设施),农地用途变更无需申请第4条许可(第4条第1项第9号及规则第29条第5号)。
用途变更目的的权利移转(农地法第5条)
定义
用途变更目的的权利移转是指为了将农地转变为非农用途,或将采草放牧地转变为非农业用途而进行的权利移转。
注意
采草放牧地转为农地的权利移转适用第3条的规定,而不属于第5条规制范围。
特殊规则
1.统一审批
农地用于非农业用途的权利移转(如出售农地用于建造购物中心),需申请第5条许可。
第5条许可同时涵盖权利移转与用途变更,因此申请第5条许可时,无需分别申请第3条(权利移转许可)和第4条(用途变更许可)。
2.临时性用途
即便用途变更为临时性用途(如暂时用作材料堆放场,并计划恢复为农地),仍需申请第5条许可。
3.重新审批
已取得第4条用途变更许可的农地,在工事开始前进行权利移转时,需重新申请第5条许可。
案例分析
案例 1:B先生向C公司出售农地
背景:
B先生在A市市区内拥有2公顷农地并从事农业生产。随着周边宅地化的发展,C公司希望购买其中一部分农地,用于建造购物中心。
涉及条款与手续:
用途变更目的的权利移转(第5条):C公司购买农地并将其用于非农业用途,需要申请第5条许可。
该许可涵盖了权利移转和用途变更,无需再单独申请第3条和第4条许可。
案例 2:B先生将剩余农地改建为公寓
背景:
B先生决定停止农业生产,将剩余农地从农业用途转变为非农业用途(建造公寓)。
涉及条款与手续:
用途变更(第4条):B先生需申请第4条用途变更许可,才能合法将农地改为公寓建设用地。
注意事项:
若改建前涉及权利移转,例如出售或租赁给第三方,则需申请第5条许可。
表格
| 条款 | 定义 | 适用情境 |
|---|---|---|
| 权利移转(第3条) | 农地或采草放牧地的权利设定或移转,包括所有权、租赁权等(不含抵押权)。 | 单纯的权利移转,如出售农地或租赁农地用于农业生产。 |
| 用途变更(第4条) | 将自己的农地用途转为非农业用途,包括采草放牧地用途。 | 农地所有者将农地用于住宅、商业等非农业用途(需取得用途变更许可)。 |
| 用途变更目的的权利移转(第5条) | 为了将农地转为非农业用途而进行权利移转(涵盖权利移转和用途变更)。 | 购地方购买农地用于非农业用途,如建造购物中心、工厂等(需取得用途变更目的权利移转许可)。 |
总结
《农地法》的核心理念是农地优先用于农业生产,任何涉及农地的买卖、租赁、用途变更或非农业化使用,都必须严格遵循许可制度。对实务人员而言,正确判断适用条款(第3条、第4条或第5条)并办理相应许可,是防止违法交易与用途变更风险的关键。理解上述法律框架,不仅有助于合法合规地进行农地交易,也有助于在规划土地利用时兼顾农业保护与经济发展之间的平衡。

农地法3、4、5条关系图