共计 3559 个字符,预计需要花费 9 分钟才能阅读完成。

引言
在日本民法体系下,不动产所有权的移转虽然在实体法上可能因买卖、赠与、时效取得、继承或合同取消、解除等产生变化,但若要“对抗”第三人,往往必须依赖登记(登記)进行公示。基于日本民法第177条的规定,“不动产物权的变动,若不进行登记,则不得对抗第三人”,这使得登记成为交易安全的关键。
本文将围绕“取消(取り消し)与登记”“解除(解除)与登记”“取得时效(取得時効)与登记”“继承(相続)与登记”等情形,结合日本民法典及相关最高裁判例的立场,阐述在不同阶段出现的第三方能否对抗原权利人,以及原权利人能否向该第三方追回不动产。
取消与登记
案例与问题
问题: A 能否要求 C 返还土地?在合同取消后转卖给第三方的情形,A 是否能收回?
取消前的第三方与取消后的第三方
1.取消前的第三方
若第三方在 A 取消合同之前,即已经“善意且无重过失”地从 B 处取得土地并完成了登记,在一定条件下受到民法和判例的保护。因为如果A想要撤销合同,而第三方C并不知道A曾受到欺诈(善意)的情况下,C将会因此受到损害,对其而言不公平。
如果第三方C知道A受到了欺诈(恶意),或者即使不知道但存在过失(有过失)的情况下,则应当优先保护A的权益,因此A可以以合同撤销为由对抗第三方C。
2.取消后的第三方
当 A 已经取消(取り消し)合同时,合同溯及自始无效,土地所有权在实体上似乎应回归 A。但是,由于“登记”仍记载在 B 名下,B 又将土地让与给 C 并为 C 办理了转移登记,就出现类似“二重让与”的情形。
依据最高裁判例,“取消后出现的第三方只要完成登记,即便其明知事实(恶意),也能对抗取消权人。” 因为按照民法第177条,只要登记者优先,未恢复登记的 A 无法对抗这位第三方。也就是说,取消后的第三方即使是恶意,只要完成登记,就可以对取消权人主张土地所有权。
结论:
在本案例中,C在A取消合同后从B那里购得土地,因此属于取消后的第三方。对于取消后的第三方,A 通常无法收回土地。A 应该在主张取消后,立即将土地恢复登记到自己名下,才有可能排除日后第三人基于登记取得对抗力。

解除与登记
案例与问题
问题: A 是否能要求 C 返还土地?在合同解除后转卖的土地可否收回?
解除前的第三方与解除后的第三方
1.解除前的第三方
当 B 在合同解除之前,就将土地卖给第三人并完成登记时,需要兼顾第三人善意与否等因素。但多数情形下,若对方为“善意无重过失”并且已经完成登记,则较易获得保护。
2.解除后的第三方
当 A 已经对 B 行使“解除权”并将其告知之后,B 实体上已丧失对土地的处分权。然而,若第三方 C 与 B 交易并“先行完成登记”,亦构成二重让与的外观。根据民法第177条以及最高裁判例,登记在先者即取得对抗力。
结论:
解除后的第三方——只要登记在先,无论第三方是善意还是恶意,A 也无法从该第三方手中收回土地。同样,A 若想防止此结果,必须在解除后立即将登记恢复在自己名下。

取得时效与登记
案例与问题
问题: A 能否透过时效取得该土地?又是否可以对抗 C?
时效完成前与时效完成后的第三方
1.时效完成前的第三方
若第三方在时效尚未届满时就取得登记,往往会对时效的完成或对抗产生影响。一般而言,占有人要继续完成时效或对抗该第三人将面临很大障碍。
2.时效完成后的第三方
当占有人 A 在客观上已达成民法第162条规定(20 年占有)的时效要求,从实体法角度 A 已取得所有权。但若并未及时办理登记,B 仍名义上为登记所有人,一旦 B 将土地转让给 C 并完成登记,则出现二重让与局面。按照民法第177条,“若 C 先登记,A 无法对抗 C;若 A 抢先登记,C 则无法对抗 A。”
结论:
A 虽然在实体上已时效取得,但要想对抗后来的受让人 C,必须“先完成登记”,否则就会被先登记者(C)排除。

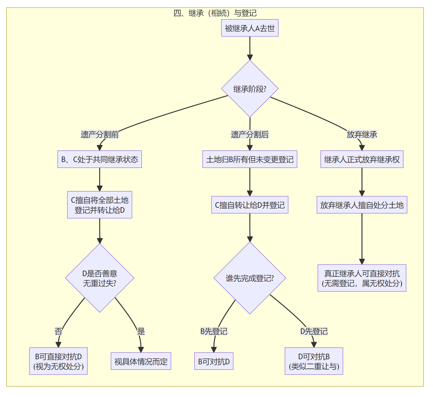
继承与登记
共同继承:遗产分割前的第三方
A 去世后,子女 B、C 处于共同继承状态。C 擅自将整块土地登记在自己名下,并转让给第三方 D 并完成登记。B 此时尚未办理任何变更登记,但能否对抗 D?
遗产分割前:共有状态
在遗产分割完成前,B、C 对土地常处于共有(共同继承)状态。C 擅自处分超出其继承份额部分,属于“无权处分”。根据日本最高裁相关判例,若 D 对此情形是明知或有过失,则 D 通常不得对抗 B;B 即使未登记,也可直接主张无效。
在共同继承中,若一名继承人擅自以自己名义登记为单独所有,并将其转让给第三方并完成所有权转移登记,其他共同继承人无需登记即可对抗第三方。这是因为该第三方在该份额上属于无权利者。
共同继承:遗产分割后与二重转让
A 去世后,子女 B、C 处于共同继承状态。C 擅自将整块土地登记在自己名下,并转让给第三方 D 并完成登记。B 此时尚未办理任何变更登记,但能否对抗 D?
分割后未登记
分割协议或判决使 B 实质上取得了土地所有权,但若 B 未及时将登记变更到自己名下,C 仍保留在登记簿上(或仍被视为共同继承人),其对土地的所有权在法律上尚不具有对抗力。这意味着在登记缺位的情况下,土地仍然处于“共同继承”的状态。
类比二重转让
当 C 与 D 签订买卖并完成登记,则“先登记”产生对抗力。参照民法第177条以及第899条之2,先登记者保护为通例。
因而 B 无法对抗 D 的已登记权利,即使 B 在实体上已经是所有权人,也会因登记缺失而处于对抗劣势。
结论:
在遗产分割完成后,若 B 未及时办理登记,C 擅自让与并为第三人 D 登记,D 即可取得对抗力,B 无法取回土地。先登记者在对抗中获胜。
放弃继承人与第三方
当某继承人已经于法定期间内正式放弃继承,则其对遗产毫无权利。若此人擅自处分遗产土地,无论第三方是否登记,真正继承人都可以对抗,因为放弃继承人不具备任何处分权限。

对照表与总结
下表简要对比了“取消(取り消し)、解除(解除)、时效取得(取得時効)、继承(相続)”在不动产方面与第三方对抗时的核心要点:
| 场景 | 第三方出现时机/条件 | 结果 |
|---|---|---|
| 取消前的第三方 | 善意无重过失
恶意有过失 |
多视为受保护对象,可对抗取消权人
无法对抗 |
| 取消后的第三方 | 只要完成登记,恶意也可 | 先登记者胜, 取消方无法对抗 |
| 解除前的第三方 | 若已完成登记,且多为善意 | 一般可得到保护 |
| 解除后的第三方 | 只要先行登记 | 先登记者胜, 解除方无法对抗 |
| 时效完成前的第三方 | – | 第三方先登记往往使占有人无法对抗 |
| 时效完成后的第三方 | 只要先行登记 | 先登记者胜, 时效取得者若未登记则劣后 |
| 共同继承:分割前第三方 | 擅自处分他人份额 | 其他继承人可直接对抗, 属无权处分 |
| 共同继承:分割后第三方 | 类似二重让与, 由先登记者受保护 |
先登记者胜, 继承人未登记则无法排除 |
| 放弃继承与第三方 | 放弃继承人本无任何权利 | 真正继承人无需登记即可对抗该无权处分 |
总结
在日本民法的不动产交易制度下,“先登记者胜”的原则(民法第177条)对交易秩序至关重要。无论是因欺诈或胁迫而取消、因债务不履行而解除,或经时效取得、继承分割等产生的实体所有权,都需要及时登记以对抗不特定第三人。若怠于登记,则可能落入对抗劣势而无法收回不动产或主张优先地位。尤其在“取消后”或“解除后”、或“时效完成后”以及“遗产分割后”出现的第三方,只要能先登记,通常就能排除原权利人的追及主张。
“撤销”和“解除”的区别
1.适用范围
撤销:一般适用于尚未完全履行或已经生效但存在法律瑕疵的行为,如合同、决定、处分等。撤销后,该行为通常被视为自始无效(具有溯及力)。
解除:通常适用于正在履行中的合同或关系,通过解除,一方或双方可以终止其继续履行的义务,通常不具有溯及力(即解除前已经履行的部分仍然有效)。
2.法律效果
撤销:撤销的行为通常被视为自始无效,即该行为在法律上好像从未发生过。例如,因欺诈订立的合同被撤销后,合同被视为从未存在,双方要恢复原状(返还财产、赔偿损失等)。
解除:解除的行为通常是向未来发生效力,即解除之前已经履行的部分仍然有效,而未履行的部分终止。例如,解除劳动合同意味着今后双方的劳动关系结束,但之前的工资、社保等权利义务仍然有效。
3.主体
撤销:通常由有权机关或当事人依据法定理由提出。例如,法院可以撤销一个违法行政决定,当事人可以依法请求撤销欺诈订立的合同。
解除:通常是合同当事人基于协议或法定事由单方或双方作出决定。例如,劳动合同可以由用人单位或劳动者解除,租赁合同可以在双方协商一致后解除。