共计 1979 个字符,预计需要花费 5 分钟才能阅读完成。

引言
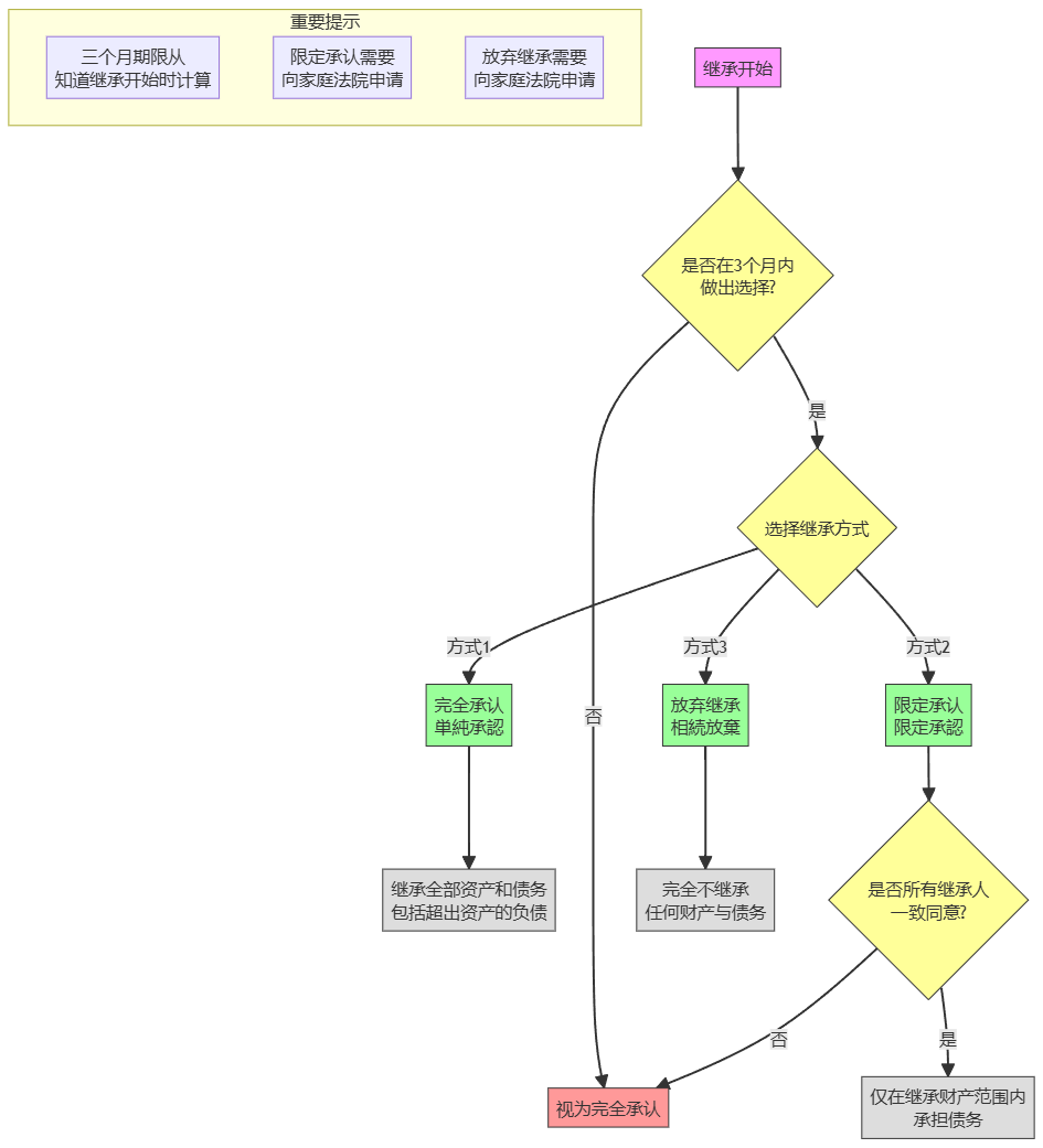
在日本的继承制度下,被继承人的财产不仅包括土地、房屋、存款等正资产,也可能包含债务等负资产。如果遗产总额小于债务,那么继承人就面临是否要承担超过遗产价值的债务的问题。为防止继承人“被动”继承不利的财产,日本民法设置了三种继承方式:完全承认(単純承認)、限定承认(限定承認)和放弃继承(相続放棄),并规定了相应的程序和期限。
案例:是否必须承担超出遗产价值的债务?
情形:A去世后留下甲土地(价值3,000万日元),但尚欠5,000万日元的债务,总体处于“债务超出资产”的状态。A的继承人为配偶B及子女C、D。
问题:B、C、D是否必须承担超出3,000万日元以外的2,000万日元债务?
回答:
B、C、D不一定要承担全部债务,因为他们可以根据日本民法在三个月内选择以下三种继承方式:
完全承认:继承所有资产和债务,包括超出资产部分的债务。
限定承认:仅在继承的财产限度内(此处为3,000万日元)承担债务,不用支付超出的部分(2,000万日元)。
放弃继承:完全不继承任何财产与债务,自然也无需承担任何债务。
需要注意的是,继承人必须在“知道继承开始时”起三个月内做出放弃或限定承认的决定。如果在此期限内未声明放弃或限定承认,则视为完全承认,从而要承担全部债务。
继承的承认与放弃的概念与制度
完全承认(単純承認)
定义:继承人无条件继承被继承人的所有财产和债务;简言之,“一并继承”,包括超出财产价值的所有负债。
特点:
不需要向家庭法院办理任何手续。
如在三个月内未作出“限定承认”或“放弃继承”的声明,即被推定为完全承认。
限定承认(限定承認)
定义:继承人仅在所继承的财产范围内承担债务和遗赠,超过财产价值的部分不必承担。
特点:
需向家庭法院提出申述。
所有共同继承人必须一致同意并共同提出限定承认(民法第923条)。若任何一位继承人选择完全承认,则其他继承人无法单独“限定承认”。
若多名继承人都同意限定承认,那么他们将各自仅以自身继承份额内所获得的财产为限承担债务。
放弃继承(相続放棄)
定义:继承人通过向家庭法院提出声明,表示自己放弃继承所有遗产,包括正资产与负资产。
特点:
放弃继承后,该继承人视为自始“不是继承人”,因此无须承担任何债务,也无权取得任何遗产。
放弃继承的手续必须在家庭法院办理。
继承人可以单独放弃继承,不需要其他共同继承人同意;但放弃后,继承顺位可能顺延给其他潜在继承人。
做出继承选择的期限与程序
期限
必须在“知道继承开始时”起三个月内作出限定承认或放弃继承的决定(民法第915条)。
“知道继承开始”的时间通常指继承人实际知悉被继承人死亡、且自己为继承人之时点。
如果在此期间未声明“限定承认”或“放弃继承”,则视为“完全承认”。
继承开始前的放弃无效,必须在继承开始后(被继承人死亡后)才能向家庭法院正式提出。
程序
限定承认:所有共同继承人一起向家庭法院提交限定承认的申请,附相关财产、债务情况的资料。
放弃继承:继承人个人向家庭法院提交放弃继承的申请,无需得到其他继承人的同意。
完全承认:若在三个月内不采取上述两种方式,或主动表示“完全承认”,则不需办理特别手续。
撤销与取消
原则:不得撤销
根据民法第919条第1款,继承的“承认”或“放弃”一经作出,原则上不能再任意撤销或反悔,以避免法律关系反复无常、损害债权人或其他利害关系人的利益。
例外:可主张撤销或取消的情形
若“承认”或“放弃”是基于重大误解、欺诈、胁迫等原因作出的,可以依据民法第919条第2款及相关民法总则规定提出撤销或主张无效。
这种情况下,必须向家庭法院申述,提供证据证明确有错误、欺诈等法定理由。
小结与实务建议
如果被继承人的债务明显超出其资产,且继承人不想负担额外债务,可优先考虑“限定承认”或“放弃继承”。
无论是限定承认还是放弃继承,都必须在法定期限(知道继承开始后的三个月)内向家庭法院提出申请,否则将被视为完全承认。
在有多名继承人的情况下,限定承认须全部继承人共同进行,只要有一人表示完全承认,其他人将无法再单独限定承认;而放弃继承则由个人独立决定。
已作出的承认或放弃,如非出于重大误解、欺诈等原因,一般不得撤销,需谨慎选择并在期限内及时办理。
总结表格
| 项目 | 完全承认 | 限定承认 | 放弃 |
|---|---|---|---|
| 定义 | 继承人无条件地继承被继承人的所有权利和义务 | 仅在继承财产限度内承担继承债务和遗赠的条件下继承 | 声明不继承任何遗产的意思表示 |
| 时间 | 必须在知道继承开始后三个月内作出选择,否则视为完全承认 | 必须在知道继承开始后三个月内作出声明,否则视为完全承认 | 必须在知道继承开始后三个月内作出声明,且继承开始前放弃无效 |
| 方法 | 不需要向法院申述 | 需向家庭法院提出申述,且须由所有共同继承人共同提出 | 须向家庭法院提出申述 |
| 撤销与取消 | 不能撤销 | 不能撤销;但可基于错误、欺诈等理由主张取消(通过家庭法院申述) | 不能撤销;但可基于错误、欺诈等理由主张取消(通过家庭法院申述) |
