共计 2553 个字符,预计需要花费 7 分钟才能阅读完成。

继承注意事项
谁可以成为继承人
配偶:无论在何种情形下,配偶均为继承人。
子女:包括婚生子、非婚生子、胎儿以及养子。子女死亡的,由其直系卑亲属(如孙子女)代位继承。
直系尊亲属:包括父母、祖父母等。如果被继承人有子女,则父母不进入继承顺位;只有在无子女(含代位继承)时,父母或祖父母才会成为继承人。
兄弟姐妹:仅在无子女、无直系尊亲属时成为继承人;或者在放弃继承等特殊情形下也可能出现兄弟姐妹成为继承人。其死亡的,也可由其子女代位继承(民法亦有相关规定)。
其他:若前述顺位均无继承人或全部放弃继承等,才会考虑其他更远的亲属或归国家所有等情况(本文暂不展开)。
那么具体来说,这些人在成为继承人时,各自能够继承多少财产(继承份额)呢?
继承人及继承份额
- 配偶和子女为继承人的情况
- 配偶 = 1/2
- 子女合计 = 1/2(各子女均等分,如果子女中有人已死亡或放弃继承,则由其子女代位继承该份额)
- 配偶和直系尊亲为继承人的情况
- 配偶 = 2/3
- 直系尊亲合计 = 1/3(直系尊亲的继承份额平等)
- 配偶和兄弟姐妹为继承人的情况
- 配偶 = 3/4
- 兄弟姐妹合计 = 1/4(各兄弟姐妹均等分,但同父异母或同母异父的兄弟姐妹,其继承份额为其他兄弟姐妹的一半)
| 继承人组合 | 配偶的继承份额 | 子女的继承份额 | 直系尊亲的继承份额 | 兄弟姐妹的继承份额 |
|---|---|---|---|---|
| 配偶 + 子女 | 1/2 | 1/2(子女均等) | – | – |
| 配偶 + 直系尊亲 | 2/3 | – | 1/3(直系尊亲均等) | – |
| 配偶 + 兄弟姐妹 | 3/4 | – | – | 1/4(兄弟姐妹均等;同父异母/同母异父的兄弟姐妹为其他兄弟姐妹的一半) |
继承“江山”三步走
第一步:有“娃”登场——「配偶分半,孩子分半」
顺口溜:
「有娃来抢江山,老(配偶)占一半,孩分一半;
若有娃已先挂(去世)或闪(放弃),孙子嗷嗷往上赶!」
- 配偶和子女同为继承人:配偶继承整个遗产的 1/2,子女平分 另 1/2。
- 如果子女有人去世或放弃继承,那么该子女的孙辈可以“代位继承”那份额。
第二步:只剩“长辈”——「配偶三分占其二,老人三分占其一」
顺口溜:
「没娃就看老丈人(或公婆)脸,配偶二(2/3),老人一(1/3);
多那点儿不是偏,只因今后要养老钱!」解释:
- 配偶和直系尊亲属(父母或祖父母)同为继承人:配偶继承 2/3,尊亲属共分 1/3。
第三步:兄弟姐妹登场——「配偶四份拿三份,兄弟姐妹拼那一份」
顺口溜:
「兄弟姐妹也想‘吃瓜’,配偶拿三,他们分一渣;
全血半血要分清,不是亲生就打折嘛!」
- 配偶和兄弟姐妹同为继承人:配偶继承 3/4,兄弟姐妹合计继承 1/4。
- 同父异母或同母异父的“半血”兄弟姐妹,比全血兄弟姐妹的份额再减半。
最后一句“歪”总结
「有娃各半,有尊二比一;有兄三比一,半血当半价;谁死谁弃莫心惊,子孙顶上接班行!」
这样记起来更形象,也比较幽默:
- 关键数字:1/2、2/3、3/4;
- 对应场景:有娃 / 有尊亲 / 有兄弟姐妹;
- 附加概念:半血兄弟姐妹要“打折”,子孙可代位继承。
只要脑中浮现这个“三步走”的情形,一下子就能对号入座啦!
继承的共同共有与转让
继承开始至遗产分割完成之前
遗产整体处于“共同继承人共有”状态。每位共同继承人对遗产享有的份额即其继承份额。
继承份额的转让
由于这是份额概念上的共有,每位继承人可以自由转让其继承份额(可以全部或部分转让给其他继承人,或第三人)。
关于普通存款、储蓄债权等
判例认为,普通存款债权、定期储蓄债权等在继承开始时不会自动按继承份额进行“实物切分”,而是作为遗产整体等待分割处理。只有在具体的“遗产分割”程序中,才会将对应债权具体分配给某个继承人,或由继承人之间协商分配。
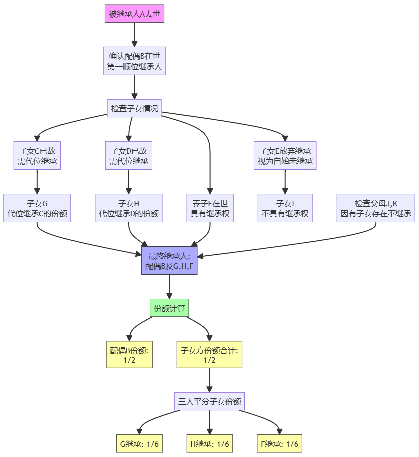
案例研究:以A的遗产继承为例
基于以上信息,接下来我们进行“案例研究”。
在解决继承问题时,按以下顺序思考会更为简便:(1)首先确定谁是继承人,(2)接着计算继承份额。
确定继承人
-
已知条件
- 被继承人A去世,配偶B在世;
- A的子女C、D在A去世前已先行去世,其子女G、H因此代位继承;
- 子女E自愿放弃继承(视为自始未继承),E及其子I均不在继承人之列;
- 养子F在世,为法定继承人;
- A的父母J、K尚在世,但由于有子女(含代位继承的后代)存在,故J、K不作为继承人。
-
结论
综上,最终继承人为:B、G、H、F四人。
计算继承份额
- 法定继承类型:配偶 + 子女(子女含婚生子、非婚生子、养子及代位继承的孙子女)
- 分配方式
- 配偶B的份额:1/2
- 子女份额合计:1/2(由所有子女或代位继承人均分)
- 具体数值
- 因G、H为已故子女C、D的代位继承人,F为养子,共同均分剩余1/2,因此G、H、F各为1/6。
- 最终份额:
- B:1/2
- G:1/6
- H:1/6
- F:1/6

遗产分割与限制分割的可能
遗产分割概念
被继承人的财产于继承开始时,按继承人应有份处于“共有”状态。若要将不同的具体财产分配给各继承人(谁获得房屋、谁获得车辆或存款等),则须通过“遗产分割”予以明确。
自由协商原则
共同继承人可随时通过协议对遗产进行分割,原则上只要不损害他人合法权益即可(民法第907条第1项)。
遗嘱中的分割禁止条款
被继承人可在遗嘱中规定,自继承开始起,不得在超过5年的期限内分割全部或部分遗产(民法第908条第1项)。
共同继承人间的“分割禁止”约定
共同继承人也可自行约定,在不超过5年的期限内不分割全部或部分遗产;此期限届满前,可协商延长,但总时限自继承开始起不得超过10年(民法第908条第2、3项)。
补充与注意事项
遗嘱优先与法定份额
上述继承份额适用于“无遗嘱”或“遗嘱对份额未作明确规定”的情况。若被继承人立有合法遗嘱,除“特留份”(即法定保留份额)等强制性规定外,一般应当以遗嘱分配为准。
同父异母/同母异父兄弟姐妹的代位继承
与子女的代位继承类似,若兄弟姐妹在先于被继承人死亡,其子女也有可能代位继承。但实践中须先确认是否仍有子女或直系尊亲存在,否则继承顺位也会有变化。
放弃继承的法律效果
像文中E放弃继承,不仅E不再具有继承人资格,其子女I亦不得再以代位继承形式进入继承顺位。
遗留分(合法保留份)
虽然本文着重介绍法定继承份额与实际分配方式,但在现实案例中,若有遗嘱将某一继承人“过度排除”,其他继承人通常仍可主张“保留份”以确保最低继承利益。
共同继承债务
继承不只包括财产,也包括被继承人生前的债务,需注意共同继承人对债务的承担及分担问题。若继承人欲免于债务,必须在法律规定期限内进行“限定继承”或“放弃继承”等手续。