共计 2354 个字符,预计需要花费 6 分钟才能阅读完成。

在日本的不动产交易中,转让所得往往会面临较高的税负。为了减轻纳税人因特定原因转让资产时的经济压力,《租税特別措置法》及相关法规设立了多种特别控除制度。这些制度允许纳税人在计算转让所得税时,从所得额中直接扣除一定金额,从而有效降低应纳税额。
本制度涵盖公共事业收用、居住用财产转让、继承空置住宅处理、农地合理化等多种情形,并对金额、适用条件及期限有严格规定。掌握特别控除的适用规则,不仅有助于合法节税,也可在不动产交易规划中发挥重要作用。
特别控除的概要
特别控除是针对不动产等资产转让所得,依据法律规定从所得额中直接扣除一定金额,从而减轻税负的制度。常见类型及金额如下:
| 适用情况 | 控除金额 | 长短期区分 |
|---|---|---|
| ①收用、交换等情况 | 5000万日元 | 不区分 |
| ②居住用财产的转让 | 3000万日元 | 不区分 |
| ③ 特定土地区划整理项目导致的土地转让 | 2000万日元 | 不区分 |
| ④特定住宅用地开发项目导致的土地转让 | 1500万日元 | 不区分 |
| ⑤农地合理化目的的农地转让 | 800万日元 | 不区分 |
| ⑥低未利用土地的转让 | 100万日元 | 仅限长期 |
特别控除的适用原则
年度总额上限:无论一个纳税年度内涉及几个资产转让,特别控除总额不超过5000万日元(租特法36条)。即便符合多种特别控除条件,也需按上限执行。
长期和短期转让所得的适用:①~⑤类型的特别控除,不区分长期或短期转让所得均适用;第⑥类(低未利用土地的转让)仅适用于长期转让所得。
5000万日元特别控除(收用、交换等情况)
这项控除是针对因公共事业需求导致的不动产转让提供的税收减免政策。
适用条件:因公共事业导致资产被收用或交换,在政府或施行者提出初次购买建议后6个月内完成转让。
扣除金额:转让所得金额最高可扣除5000万日元。
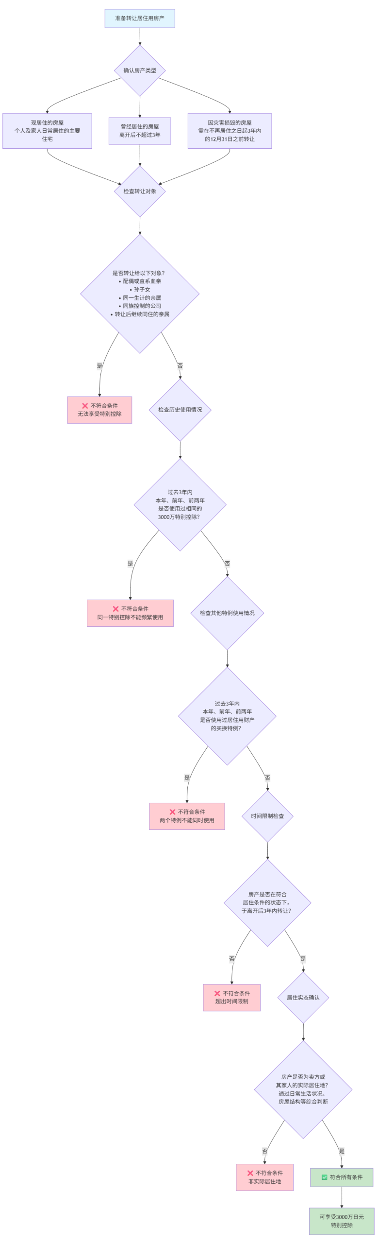
3000万日元特别控除(居住用财产的转让)
3000万日元特别控除(居住用财产的转让)是针对居住用房产的转让所得提供的税收减免政策。
居住用财产的定义
根据日本税法,“居住用财产”是指主要用于个人或家庭生活居住的房产,具体包括以下几种情况:
- 现居住的房屋:个人及其家人日常生活使用的主要住宅(包括房屋及其附属土地)。
- 曾经居住的房屋:之前作为日常生活居所的房屋及其附属土地(在转让时仍需满足一定时间限制,通常为离开后不超过3年)。
- 因灾害损毁的房屋:灾害导致无法居住的房屋及其附属土地,需在不再居住之日起3年内的12月31日之前转让。
适用条件
要享受3000万日元特别控除,需满足以下条件:
1.转让对象不能是以下情况:
转让给配偶或直系血亲(如父母、子女、孙子女)。
除了配偶或直系血亲,还有同一生计的亲属(指共享同一个钱包,用于支付生活费用的家庭)。
由同族控制的公司(如持股50%以上的公司)。
转让后继续与转让人同住或搬入同住的亲属。
在居住用财产转让后,接手该财产的亲属(如子女、父母等)与转让者继续居住在该住宅中,或者在转让后搬入并居住于该住宅。这种情况下,因转让行为可能被视为不符合正常市场交易原则(例如,实际没有改变住宅的使用状态或用途),因此不能适用3,000万特别扣除。简而言之,该条款的目的在于避免通过转让给亲属的方式规避税收,而实际上仍然继续使用该居住用财产。
2.纳税人未在去年(前年)或前两年内(前々年)享受过相同的3000万日元特别控除。(同一个特别控除不能频繁使用)
3.纳税人未在本年、去年(前年)或前两年内(前々年)享受过居住用财产的买换特例。(这两个不能同时使用)
4.出售的房产需在符合居住条件的状态下,于离开后3年内转让。
5.房产需为卖方或其家人的实际居住地,这通过日常生活状况、房屋结构等多方面综合判断。
前年(ぜんねん)指的是去年,也就是当前年份的前一年。
前々年(ぜんぜんねん)指的是前年,也就是当前年份的前两年。
空置房产的3000万日元特别控除
空置房产的3000万日元特别控除是针对因继承而获得的空置房产的情况下提供的税收减免政策。旨在鼓励继承人尽快处置长期空置的老旧住宅,减少空置房屋数量,并减轻出售时的税负。
适用期间
自平成28年(2016年)4月1日至令和9年(2027年)12月31日期间完成的转让。
扣除金额
单一继承人最高可从转让所得中扣除 3,000万日元。若继承人为 3人以上,每人控除上限为 2,000万日元。
适用条件
1.房屋建造时间:建于昭和56年(1981年)5月31日之前的居住用家屋。
2.继承时状态:被继承人去世时,该房屋为其居住用住宅,且在继承发生时处于空置状态。不得用于出租、营业或其他居住用途。若被继承人生前入住养老机构,满足一定条件时也可适用。
3.转让时要求:符合现行耐震标准,或在转让前已拆除,仅转让空地。若买方承诺在转让后的次年2月15日前完成耐震改修或拆除,也可适用。
4.价格与时间限制:转让价格不超过 1亿日元。自继承开始之日所在年份的3年后12月31日届满前完成转让。
5.拆除后转让土地的情况:自继承至拆除期间保持空置状态。拆除完成后1年内转让,且未新建建筑物。
总结
特别控除是日本税制中一项重要的减税措施,适用于因公共利益、居住需要、继承处理等多种原因而转让不动产的情形。
在实际运用中,纳税人应重点关注以下几点:
-
金额上限与并用限制:同一纳税年度内的特别控除总额不得超过5,000万日元,即使符合多种条件也需受此上限限制。
-
转让对象限制:尤其是涉及亲属、同族公司及同住关系时,需要谨慎判断,避免因形式转让而失去控除资格。
-
时间与状态条件:如离开居住用财产后的3年内转让、继承空置房产的抗震标准及空置状态保持等,均是适用的重要前提。
-
法律依据明确:适用前应核对《租税特別措置法》对应条文及国税厅最新通达,确保条件完全符合。
正确理解并运用特别控除,不仅能够合理降低税负,还能在不动产交易中提升资金运用效率,规避不必要的税务风险。
3000万日元特别控除(居住用财产的转让)流程图
-scaled.png)